中国·yl23411(永利)集团官网-Officialwebsite
设为首页
加入收藏
yl23411永利官网
网站首页
本站首页
集团首页
关于我们
yl23411永利官网简介
现任领导
机构设置
历史沿革
公司文化
团队队伍
团队概况
博士生导师
硕士生导师
教师名录
教师发展
科学研究
重点实验室
科研与学术
规章制度
相关资源
旗下产业
专业介绍
教学动态
培养方案与大纲
教学文件
教学成果
研究生教育
团队建设
培养工作
学位管理
相关资源
招生与就业
研究生招生
本科生招生
就业信息
相关资源
联系我们
学团动态
员工天地
规章制度
学团荣誉
公示公告
合作与交流
INTRODUCTION
国际交流
校企合作
关于我们
yl23411永利官网简介
现任领导
机构设置
历史沿革
公司文化
热点文章
yl23411永利官网网站发文规范
机械工程博士后流动站 ...
yl23411永利官网2025年“ ...
“企业专家进课堂,共 ...
yl23411永利官网教师能力 ...
yl23411永利官网教师党支 ...
yl23411永利官网联合公司 ...
喜报!yl23411永利官网在 ...
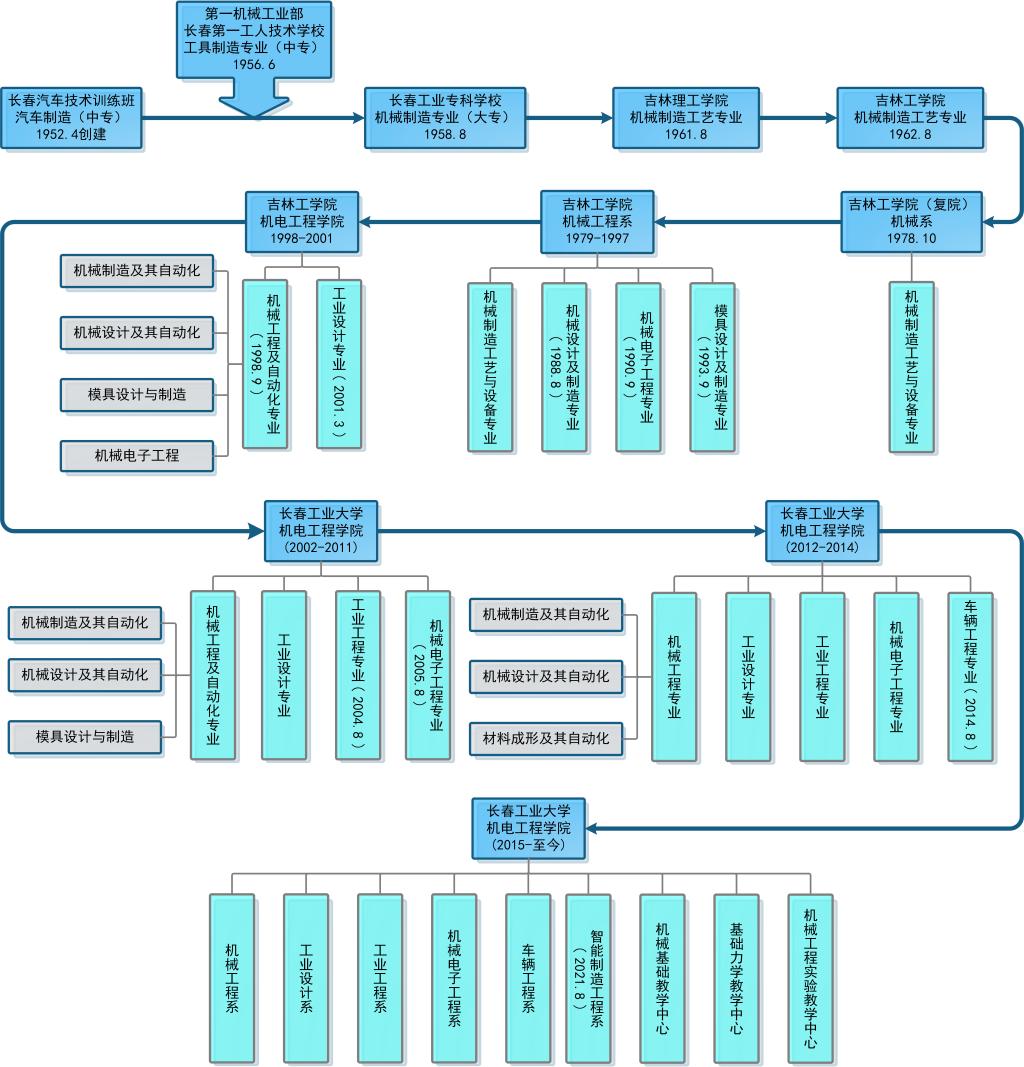
历史沿革
当前位置:
网站首页
>>
关于我们
>>
历史沿革
yl23411永利官网历史沿革
发布日期:2021年03月31日 作者: 来源: 点击: